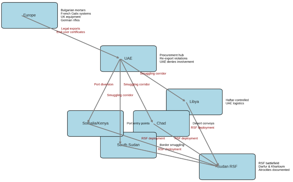
ހަނގުރާމައެއް ހިނގާނަމަ ހުޅަނގުގެ އިނގިލީގެ ނިޝާންތައް އެތަނަކުން ފެންނާނެއެވެ. ސޫދާންގެ އަހުލީ ހަނގުރާމައިގައި ޔޫރަޕްގައި އުފައްދާފައިވާ ހަތިޔާރުތައް ބޭނުންކުރަމުންދާކަމުގެ އައު ހެކިތައް ހާމަވެއްޖެއެވެ. މި ހަތިޔާރުތަކުގެ ތެރޭގައި ބަލްގޭރިއާގެ މޯޓަރ ޝެލްތަކާއި ފަރަންސޭސި ދިފާއީ ނިޒާމުތައް ހަރުކޮށްފައިވާ އަސްކަރީ އުޅަނދުތަކާއި ޖަރުމަން އަދި ޔޫކޭއާއި ސާބިއގެ ހަތިޔާރުތައް ސޫދާނެގ ބާޣީ ރެޕިޑް ސަޕޯޓް ފޯސަސްގެ އަތުގައި ހުރިކަން ވަނީ ހާމަވެފައެވެ.
މީޑިއާގައި މި ވާހަކަ ތަހުގީގުކޮށްފައިވާ ފަރާތްތަކުން ހާމަކުރާ ގޮތުގައި، މި ހަތިޔާރުތައް ފުރަތަމަ ގަނެފައި ވަނީ ޔުނައިޓެޑް އަރަބް އެމިރޭޓްސް (ޔޫއޭއީ) އިން ނެވެ. އަދި އެ ގައުމުން ވަނީ ގަވާއިދާ ޚިލާފަށް އަލުން އެ ހަތިޔާރުތައް އެހެން ގައުމަކަށް ދީފައި ނޫނީ ވިއްކާލާފައި ކަމަށް ދައްކައެވެ. ޔޫރަޕްގެ ހަތިޔާރު ހިފައިގެން ދިޔަ ޓްރަކުތައް ދާފޫރުން ހުއްޓުވާފައިވާއިރު، ޔޫއޭއީން ފޯރުކޮށްދިން ކަމަށް ބެލެވޭ އާމާދްވެހިކަލްތައް މިހާރު ސޫދާންގެ ވެރިރަށް ޚަރްތޫމްގައި ބޭނުންކުރާކަން ވަނީ ފާހަގަ ކުރެވިފައެވެ.

މި މައްސަލައިގައި ޖަރުމަނާއި އިނގިރޭސިވިލާތަށް ޖަވާބު ދޭން ޖެހިފައިވާ ސުވާލުތަކެއް ހުށަހަޅާފައި ވެއެވެ. ޖަރުމަންގެ ރައިފަލްތަކާއި އިނގިރޭސި އަސްކަރީ ސާމާނު ސޫދާނުން ފެނިފައިވީ ނަމަވެސް، އެ ދެ ސަރުކާރުން ވެސް ވަނީ ސީދާ ގޮތަކަށް ސޫދާނަށް ހަތިޔާރު ފޮނުވާފައިވާ ކަމަށް ދެކޮޅު ހަދާފައެވެ.
ނަމަވެސް ފްރާންސުން އަދިވެސް މިމައްސަލާގައި އެއްޗެއް ބުނެފައި ނުވާތީ އެމްނެސްޓީ އިންޓަރނޭޝަނަލުން ވަނީ ފްރާންސް ކުށްވެރިކޮށްފައެވެ.
އދ. އިން ވަނީ ދާފޫރަށް ހަތިޔާރު ވިއްކުން މަނާކޮށްފައެވެ. ޔޫރަޕިއަން ޔޫނިއަން (އީޔޫ) އިން ވެސް ވަނީ މެމްބަރު ގައުމުތަކަށް ސޫދާނަށް ހަތިޔާރު ވިއްކުން މަނާކޮށްފައެވެ. ނަމަވެސް، މި ގާނޫނުތައް ތަންފީޒުކުރުން ބަލިކަށި ކަމަށް ފާހަގަ ކުރެވެއެވެ. އެކަމުގެ ސަބަބުން ލީބިޔާ، ޗާޑް އަދި ދެކުނު ސޫދާން މެދުވެރިކޮށް ސޫދާނެގ ބާޣީ އާރްއެފްސްއަށް ހަތިޔާރުތައް ފޯކޮށްދޭ ކަމަށް ބުނެފައިވެއެވެ.
ޔޫރަޕުން ދީފައިޥާ ހަތިޔާރު ޔޫއޭއީ މެދުވެރިކޮށް އަންނަ އިރު މި ހަތިޔާރުތަކުގެ ސަބަބުން ސޫދާންގައި އާދަޔާ ޚިލާފަށް ގަތުލުއާންމުތަކާއި ނަސްލީ ޖަރީމާތައް ހިންގުންފަދަ ނުރައްކާތެރި ކަންކަން އިތުރުވަމުންދާ ކަމަށް އިންސާނީ ހައްގުތަކަށް މަސައްކަތްކުރާ ޖަމިއްޔާތަކުން ބުނެއެވެ.
އެފަރާތްތަކުން ގޮވާލަނީ ޔޫރަޕްގެ ގައުމުތަކުން ސޫދާންގެ ހުރިހާ ސަރަހައްދަކަށް ވެސް ހަތިޔާރު ވިއްކުން މަނާކުރަން ޖެހޭނެ ކަމަށެވެ.





